lzsjkq
政策
政府信息公开指南
政府信息公开制度
法定主动公开内容
政府信息公开年报
网站年度工作报表
依申请公开
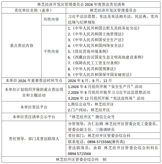
林芝经济开发区管理委员会2026年度普法责任清单
发布时间:2026-04-16 信息来源:
林芝经开区
【字体:
大
中
小
】
相关附件:
相关链接:
法定主动公开内容